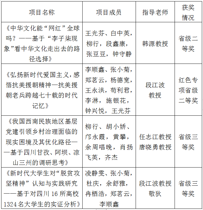
2021年5月22日-24日,四川省2020-2021年度“挑战杯”老员工课外学术科技作品竞赛在四川师范大学成龙校区举行。英国365上市公司高度重视、精心准备,四支参赛团队充分发挥专业优势,以新颖的选题、独特的视角、扎实的材料为依托,在众多比赛作品中突出重围,斩获多项佳绩,分别获得二等奖两个、三等奖两个,成为全校进入四川省2020-2021年度“挑战杯”老员工课外学术科技作品比赛团队中获奖最多的学院。
获奖队伍情况:
上一页:“习近平新时代中国特色社会主义思想概论” 教研室举行课程建设专题座谈会
下一页:强国会客厅·青年说 | 传承·不变的信仰
四川成都温江柳台大道555号 电话:028-87092165 传真:028-87092165 | 611130(柳林)四川成都光华村街55号 610074(光华)经理:txy@swufe.edu.cn 书记:leidl@swufe.edu.cn Webmaster@swufe.edu.cn WEBMASTER@SWFUE.EDU.CN 版权所有◎英国365上市公司(集团)-Global Platform